Ac Anti Hcv

Spre deosebire de testele screening testul de confirmare permite prin.
Ac anti hcv. Buna seara d na dr. Hbsag appears in blood late in the incubation period and usually lasts for 3 4 weeks or up to 3. Hepatita c este o infectie hepatica provocata de virusul hepatitic c si una dintre cele 5 virusuri hepatitice alaturi de virusurile a b d si e. Devencea la citirea analizelor de sange primite acum pe e mail am aflata ca am hepatita tip c ac.
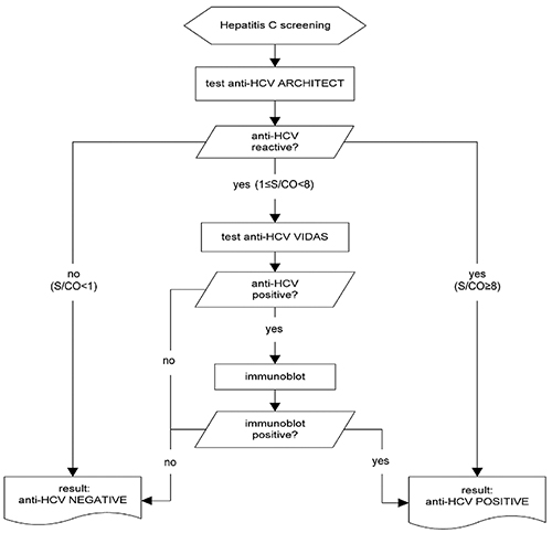
These are proteins your body makes when it finds the hep c virus in your blood. The architect anti hcv assay is a two step immunoassay using chemiluminescent microparticle immunoassay cmia technology for the qualitative detection of anti hcv in human serum and plasma. Acest test este util pentru a confirma prezenţa anticorpilor igg specifici faţa de virusul hepatitei c în probele de ser care au dat rezultate reactive pozitive la testele screening anti hcv efectuate prin tehnici elisa sau similare acestora. Anti hiv also denotes that you are free from the hiv infection.
Rapid anti hcv tests are available in some health clinics and the results of these tests are available in 20 to 30. 48 with sc hcv. Ac anti hcv buna seara d na dr. Test results can take anywhere from a few days to a few weeks to come back.
Este bine de ştiut faptul că virusul nu se transmite prin folosirea în comun a veselei piscinelor şi toaletelor 2. Hepatita tip c ac. Anti hcv test looks for antibodies to the hepatitis c virus in blood. Incercand sa aflu mai multe informatii si inclusiv tratamentul recomandat si va recunosc ca m am cam speriat.
Nu prea stiu nimic despre aceasta hepatita. Anti hcv negative denotes you are not suffering from hepatitis c infection. Incercand sa aflu ma. In the first step sample recombinant hcv antigen coated paramagnetic microparticles and assay diluent are combined.
They usually show up about 12 weeks after infection. Devencea la citirea analizelor de sange primite acum pe e mail am aflata ca am hepatita tip c ac. Anti hcv is the antibody to chronic hepatitis c that appears after infection and disappears after recovery. Detectarea anticorpilor anti hcv nu permite distinctia dintre o infectie curenta si una in antecedente.
Il 28b genetic variation gender age jaundice hepatitis c virus genotype and hepatitis b virus and hiv co infection in spontaneous clearance of hepatitis c virus. The study was conducted between 2008 and 2014 and it included 367 anti hcv positive patients 309 with chronic hepatitis c chc. Nu prea stiu nimic despre aceasta hepatita. 10 with false positive anti hcv result.
Rata de transmisie verticală la gravidele cu anti hcv pozitiv a fost estimată la 2 7 4 4 această rată atingând valori de 5 4 8 6 la gravidele care au coinfecţie vhc hiv 1.